欢迎进入中车物流汽车托运网站! 一个电话解决您所有汽车托运烦恼!
武汉中车物流
当前位置:中车物流汽车托运 > 托运资讯

从 “夯” 到 “拉”:汽车托运避坑指南,中车物流教你选对公司少走弯路!

编辑:中车物流汽车托运发布时间:2026-03-24
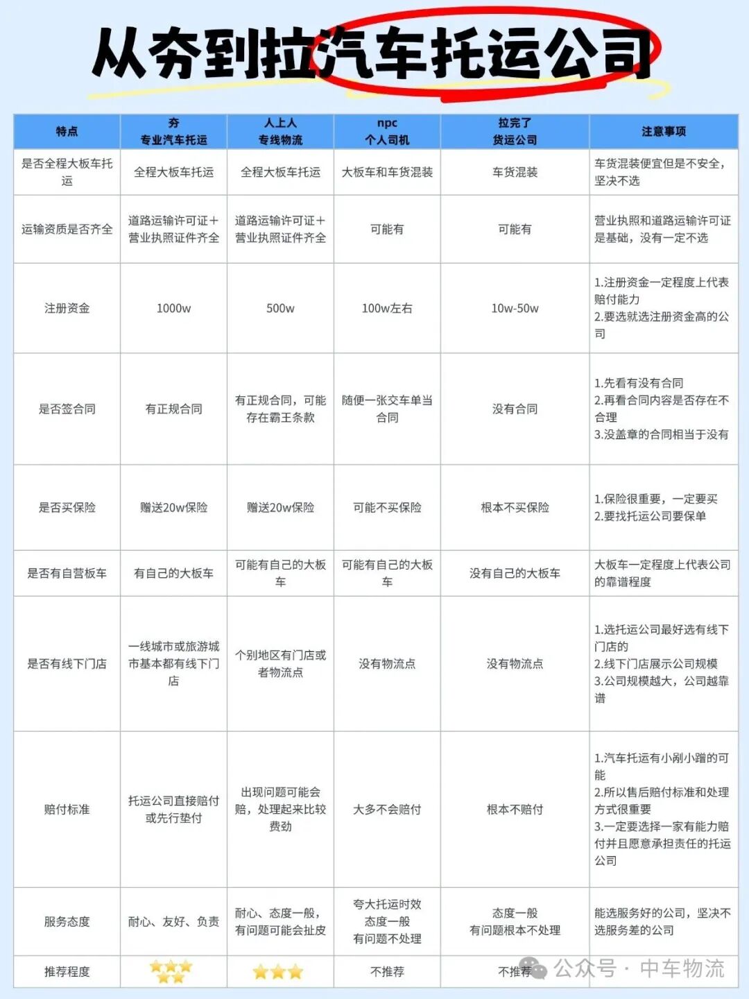
汽车托运市场鱼龙混杂,从 “专业托运” 到 “货运混装”,不同类型的公司服务天差地别。很多车主因为选错公司,不仅多花冤枉钱,还可能遭遇车辆剐蹭、理赔无门的糟心事。中车物流小编今天就用一张对比表,帮你拆解汽车托运公司的真实面貌,教你一眼避开坑!

从夯到拉汽车托运公司

一、四类托运公司大起底:从靠谱到踩雷

1. 「夯」专业汽车托运:行业标杆之选

这类公司是汽车托运的首选,也是表格里推荐程度最高的选项。

  • 核心优势

    全程大板车托运,道路运输许可证 + 营业执照双证齐全,注册资本高达 1000 万,赔付能力强;有正规合同,赠送 20w 运输保险,自营大板车 + 线下门店覆盖广,服务耐心负责,出现问题可直接赔付或先行垫付。
  • 适合人群

    重视车辆安全、追求省心体验的车主,尤其是长途跨省托运、豪车 / 新车托运。

2. 「人上人」专线物流:性价比之选

这类公司属于次优选择,适合预算有限但仍看重基础保障的车主。

  • 核心优势

    同样采用全程大板车托运,资质齐全,注册资本 500 万,有正规合同和 20w 保险,可能拥有自营大板车,部分地区有线下门店或物流点。
  • 潜在问题

    合同可能存在霸王条款,出现问题后理赔流程较繁琐,服务态度一般,遇到问题容易推诿扯皮。

3. 「npc」个人司机:坚决避坑

这类公司是高风险选项,推荐程度为 “不推荐”。

核心问题
  • 采用大板车 + 车货混装模式,车货混装看似便宜,实则风险极高 —— 货物挤压、装卸粗暴都可能损伤车辆
  • 运输资质可能缺失,注册资本仅 100w 左右,仅用交车单代替正规合同,可能不购买保险;
  • 出现剐蹭、丢失等问题后大多不会赔付,还会夸大运输时效,服务态度敷衍。

4. 「拉完了」货运公司:绝对不要选

这类公司是最危险的选项,完全不适合汽车托运。

  • 致命缺陷

    车货混装是常态,无正规合同、不买保险、无自营大板车和线下门店,注册资本仅 10w-50w,赔付能力极弱,出现问题根本不会理赔,服务态度恶劣,车辆安全毫无保障。

二、避坑核心准则:这 5 点一定要记牢

  • 看运输模式:拒绝车货混装,一定要选全程大板车托运的公司

  • 查资质证件:双证齐全是底线

  •  签正规合同:口头承诺不算数

  • 买足额保险:理赔才有底气,一定要向公司索要保险单

  • 看售后能力:赔付标准是关键,优先选择能直接赔付或先行垫付的公司

汽车托运不是 “越便宜越好”,而是要在安全、保障和服务之间找到平衡。

春季正是出行旺季,有汽车托运需求的车主,一定要擦亮眼睛,按照这份指南挑选公司,让爱车安全抵达目的地,自己也能省心又放心!

中车物流官方公众号:中车物流轿车托运,查询下单一键搞定!!!

本文属原创,转载请注明出处:https://www.zhongchewuliu.com/news/2076.html

TAG标签: