欢迎进入中车物流汽车托运网站! 一个电话解决您所有汽车托运烦恼!
武汉中车物流
当前位置:中车物流汽车托运 > 托运资讯

中车物流汽车托运保险理赔全攻略:这 4 点没做全,出险一分钱都赔不到

编辑:中车物流汽车托运发布时间:2026-04-20

很多车主认为,买了汽车托运保险就万事大吉了。但实际上,理赔的关键全在 “细节”—— 从投保顺序到现场拍照,每一步都有严格的规则。一旦忽略某个环节,真出问题时,保险公司可能直接拒赔。

今天就根据这份汽车托运保险理赔详细攻略,手把手教你如何完美走完理赔流程,让爱车受损后能顺利拿到赔偿,运车真正做到 “后顾无忧”。

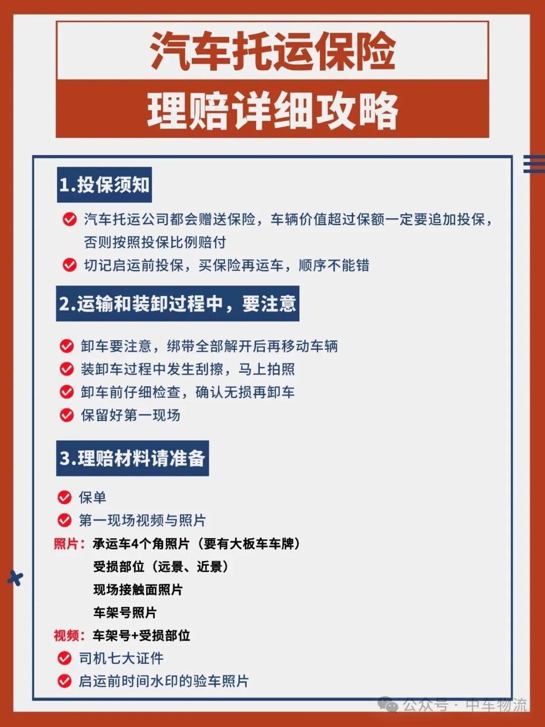
汽车托运保险理赔详细攻略

一、投保须知:顺序错了,一切白搭

保险不是买了就行,怎么买、什么时候买,直接决定了能否理赔。

1. 赠送保险≠全额覆盖

正规的汽车托运公司通常都会赠送基础运输保险,保额一般在 20 万 - 30 万左右。

重点提醒:如果你的爱车价值较高(比如豪车、新车),赠送的保额往往不够。

一定要追加投保

如果车辆价值超过了投保保额,出险时保险公司会按照 “投保比例” 进行赔付,而非车辆实际损失,这样一来,你自己要承担很大一部分差额。

2. 顺序不能乱:先投保,后运车

保险是生效在运输过程中的,运输开始前没买保险,运输途中的损伤,正规平台是无法理赔的。切记先买保险再装车,顺序千万不能搞反。

二、运输途中:这 4 个动作是理赔铁证

运输过程不仅要注意安全,更要留存证据。理赔的核心就是 “现场证据”,说得再好听,没图没视频也没用。

1. 卸车动作有讲究

卸车时千万不能心急!一定要等绑带全部解开后再移动车辆。

如果因为绑带未解开强行移车导致的损伤,这属于操作失误,是不在理赔范围内的。同时,卸车前务必仔细检查车辆状态,确认无损后再进行卸车操作。

2. 发生刮擦,立刻拍照

一旦在装卸车过程中发现车辆有新的划痕、磕碰,第一时间拍照、录像

不要觉得 “没事”,也不要等最后提车再看。运输途中如果发生意外,现场照片、视频是理赔唯一的依据。等你到了目的地,现场早没了,理赔也就成了空话。

3. 保留好第一现场

无论发生什么情况,只要涉及车辆损伤,第一现场一定要保留完好

不要急着移动车辆,不要急着维修,等待定损人员或理赔人员到场确认。随意处理现场,可能会被认定为 “隐瞒真相”,直接导致理赔失败。

三、理赔材料大礼包|缺一样都可能被拒

提车验收时,对照出发前的验车照片,发现问题要理赔?别慌,先把这份材料清单准备齐全,这是理赔的 “敲门砖”。

1. 核心凭证

保单
购买保险后的电子保单或保单凭证,这是理赔资格的证明。
验车照片
出发前带有时间水印的验车照片,这是证明 “车辆原本完好” 的铁证。

2. 影像资料(重中之重)

理赔时,照片和视频的要求非常具体,一定要按标准拍:

承运车照片
必须包含大板车车牌的 4 个角照片,证明车辆在哪台车上运输。
受损部位照片
远景 + 近景结合,清晰展示损伤情况及受损位置。
现场接触面照片
展示车辆与板车接触部位的状况,确认损伤原因。
车架号照片
清晰拍摄车辆 VIN 码,确认身份信息。
视频证据
必须拍摄车架号 + 受损部位的连续视频,确保证据链完整。

3. 其他关键材料

司机七大证件
承运司机的身份证、驾驶证等相关证件复印件。
启运前验车照片
再次强调,出发时的照片非常重要,能证明损伤是运输过程中产生的。

四、写在最后

汽车托运保险,买的不是保单,而是 “万一” 的底气 。但这份底气,不是仅靠花钱买来的,而是靠规范的投保流程、严谨的现场取证、完整的材料准备共同铸就的。

做到以上几点,你就能把理赔风险降到最低。如果你有关于托运保险的其他疑问,或者需要查询具体投保方案,欢迎在评论区留言,我们一起聊聊怎么运车更安心!

中车物流官方公众号:中车物流轿车托运,查询下单一键搞定!!!

本文属原创,转载请注明出处:https://www.zhongchewuliu.com/news/2131.html

TAG标签: